2月9日,国际生物信息学期刊《Briefings in Bioinformatics》发表了徐书华团队题为《Divergent Eurasian Ancestry and Local Adaptation Shape the Genetic Landscapes of the Yugur and Uyghur》的研究论文。该研究从群体历史、祖源混合与适应性演化三个层面,系统解析了丝绸之路沿线同源人群——裕固族与维吾尔族的遗传分化机制,构建了理解欧亚混合人群遗传景观的综合分析框架;揭示了欧亚祖源融合差异与适应性演化如何共同塑造两个历史同源人群不同的遗传景观,为理解丝绸之路沿线人群的遗传分化、表型多样性及相关健康风险提供了新的进化遗传学视角。
同源异途:中世纪共同祖先后的分化轨迹
历史学与语言学研究普遍认为,裕固族与维吾尔族同源于中世纪回鹘人群。然而,在回鹘汗国瓦解后,两支人群分别定居于河西走廊与新疆地区,在不同生态环境与人口交流背景下经历了长期独立演化。但这种独立演化对两个同源人群产生了怎样影响仍然不明。
研究团队基于18例裕固族样本的高覆盖度全基因组测序数据,并结合已发表的维吾尔族深度测序数据,对两个群体遗传结构进行了系统比较分析。多个结果一致表明,二者遗传结构已发生显著分化:相比位于东西欧亚之间的“桥梁型”遗传位置、呈现出典型欧亚混合特征的维吾尔族,裕固族整体聚类于东亚人群谱系之中。

图1 裕固族和维族的群体遗传结构与分子系统发育图谱
东西交汇:不同祖源轨迹下的群体重塑
祖源解析表明,裕固族基因组中约 90% 为东欧亚相关祖源,而维吾尔族则呈现出接近 均衡的东西欧亚混合结构,两者在欧亚祖源构成比例上形成了显著的不对称格局。进一步的混合建模与时间推断显示,这一差异并非由单一事件造成,而是源于两个人群在不同地理区域内,分别经历了时间、来源与比例均不相同的多次混合过程。在新疆地区,维吾尔族的形成持续受到当地及周边西欧亚相关人群祖源的影响,其主要混合事件可追溯至青铜时代,并在突厥—蒙古时期得到进一步强化。相比之下,裕固族在回鹘人群迁徙并定居甘肃之后,始终处于以东亚祖源占优的遗传背景之中,其后续混合过程主要发生于铁器时代及中世纪历史阶段,可能与蒙古统治时期以及明代以来向东迁徙过程中所经历的区域性人口交流相关,从而在整体上保持了更高比例的东欧亚遗传成分。
值得注意的是,尽管两个人群在遗传结构上已显著分化,基于同源共享(IBD)的分析显示,裕固族与维吾尔族之间仍保留着可追溯至中世纪的遗传联系。具体而言,尽管裕固族在整体遗传结构上接近周边西北地区族群,但维吾尔族与裕固族之间的 IBD 共享水平仍显著高于维吾尔族与这些裕固族周边族群之间的共享水平。上述发现表明,裕固族与维吾尔族在经历长期分化的同时,仍保存着源自共同历史阶段的遗传纽带,呈现出一种“同源分化而未完全断裂”的群体演化特征。

图2 裕固族和维吾尔族的祖源构成及混合历史模型
混合之后:祖源结构与表型变异的再塑造
在基因组局部区域的祖源构成解析中发现,部分与面部形态相关的重要遗传变异在裕固族中表现出偏离祖源混合比例预期的等位基因频率。例如,在 EDAR和 LIMS1等与颅面特征相关的位点上,裕固族尽管整体东亚祖源占优,却呈现出向西欧亚方向有一定偏移的等位基因频率分布。这一结果表明,复杂表型相关变异的分布并不完全遵循祖源比例的线性叠加,而可能受到选择、漂变及历史人口过程的共同塑造,体现出更为复杂的进化动力学机制。

图3 裕固族和维吾尔族等位基因频率分布及偏离祖源构成预期的基因
适应重构:代谢相关基因的祖源依赖与重塑
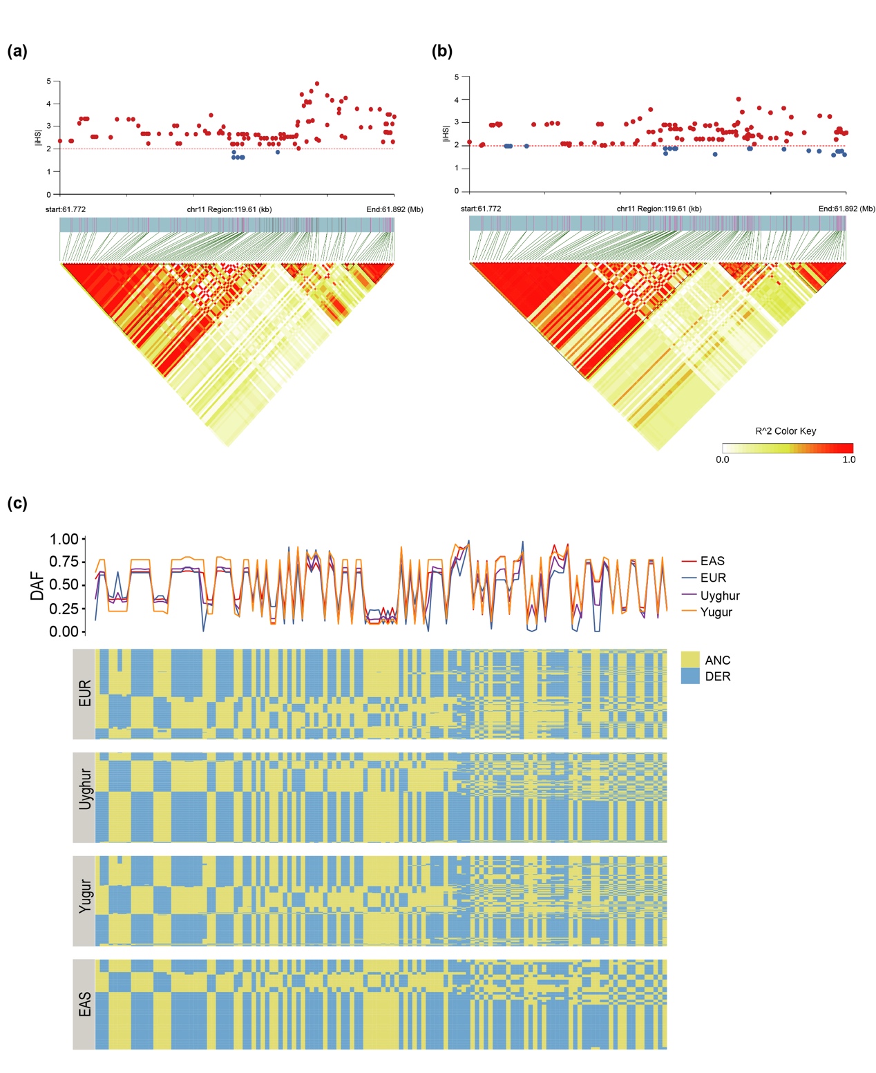
在适应性演化层面,研究通过全基因组选择扫描识别出裕固族与维吾尔族之间既有共享、又存在强度差异的代谢相关选择信号。其中,脂肪酸代谢调控基因 PPARA在两个人群中均显示出正向选择迹象,但该信号在维吾尔族中更为显著,可能与其较高比例的西欧亚祖源背景及相关代谢特征有关。
与此形成对比的是,裕固族在 FADS基因簇(脂肪酸代谢的关键通路)上保留了显著的东亚型选择信号,而这一信号在维吾尔族中则明显减弱。该差异表明,在不同混合比例与遗传背景下,祖源相关的适应性遗传变异并非简单叠加,而可能在混合后经历保留、削弱或重塑等同命运,从而形成具有群体特异性的适应性演化模式。

图4 裕固族 FADS 基因簇的适应性进化信号及其东亚谱系特征
遗传景观:祖源、迁徙与适应的协同演化图景
该研究以高深度全基因组数据为基础,整合祖源解析、混合建模、IBD共享与选择扫描等多维分析方法,系统重建了裕固族的群体历史与适应性演化图景,并提出“祖源结构—混合历史—局部适应”协同塑造混合人群遗传景观的分析范式。
相关成果不仅深化了对丝绸之路沿线人群演化历史的认识,也为理解欧亚混合人群的遗传分化机制、表型多样性形成及潜在健康风险提供了重要的人群遗传学基础,对精准医学中人群特异性遗传变异解析具有重要参考价值。
复旦大学人类表型组研究院博士生俞思勇为本文第一作者,复旦大学进化生物学中心/生命科学学院/人类表型组研究院徐书华教授为通讯作者。复旦大学人类表型组研究院博士后温佳、生命科学学院高扬助理教授、中国医学科学院杨昭庆教授、复旦大学生命科学学院陆艳副教授、研究生王旭,新疆大学多力坤·买买提·玉素甫教授、中国医学科学院褚嘉佑教授等作为论文作者对该工作的开展和完成给予了大力支持并做出重要贡献。该研究获得了国家重点研发计划、国家自然科学基金等多项基金的资助;相关遗传数据公开发表得到国家卫健委人类遗传管理办公室许可 (No. 2025BAT00978)。
论文信息:Divergent Eurasian ancestry and local adaptation shape the genetic landscapes of the Yugur and Uyghur. Briefings in Bioinformatics. Siyong Yu , Jia Wen , Yang Gao , Zhaoqing Yang , Xu Wang , Yan Lu , Jiayou Chu , Dilinuer Maimaitiyiming , Shuhua Xu*. DOI: https://doi.org/10.1093/bib/bbag041, 2026.
论文链接:https://doi.org/10.1093/bib/bbag041.
