近期,复旦大学生命科学学院陈璐青年研究员与郑鸿翔副研究员团队合作,在 国际知名期刊Science Advances发表题为 “Introgressed mitochondrial fragments from archaic hominins alter nuclear genome function in modern humans” 《远古人类渗入的线粒体片段塑造现代人核基因组功能》的研究论文。该研究基于全球现代人及远古人类的高覆盖度全基因组测序数据,绘制了NUMTs的群体遗传图谱,首次系统鉴定了来源于尼安德特人和丹尼索瓦人的渗入NUMTs。更为重要的是,通过整合转录组和三维基因组数据,表明这些渗入片段并非仅作为中性遗产,而可作为顺式调控元件发挥作用,通过调控邻近基因表达并重塑局部染色质三维构象,进而对现代人群的功能表型及适应性进化产生持续影响。
远古人类(如尼安德特人和丹尼索瓦人)与现代人祖先之间的基因交流(Introgression)显著影响了现代人的遗传多样性。但为排除不完全谱系分选等因素,以往研究多依赖于较长的渗入片段来追踪基因交流历史,因此对小尺度的结构变异关注相对不足。线粒体核插入片段(Nuclear mitochondrial DNA segment, NUMT)是线粒体DNA片段整合进入核基因组后形成的插入序列,广泛存在于真核生物。NUMTs这类小尺度插入变异是否也会随远古人类基因交流进入现代人基因组、以及渗入后的NUMTs是否具有调控潜力并影响核基因组功能,长期缺乏系统性的评估与直接证据。
研究团队基于“千人基因组计划”(1KGP)和西蒙斯基因组多样性计划(SGDP)中2519例现代人基因组,以及4例高覆盖度古人类基因组(尼安德特人和丹尼索瓦人),优化了一套严格的检测流程。研究共鉴定出483个现代人多态性NUMTs(图1)和10个远古人类的NUMTs。

图1. 2519个现代人基因组中NUMTs的鉴定
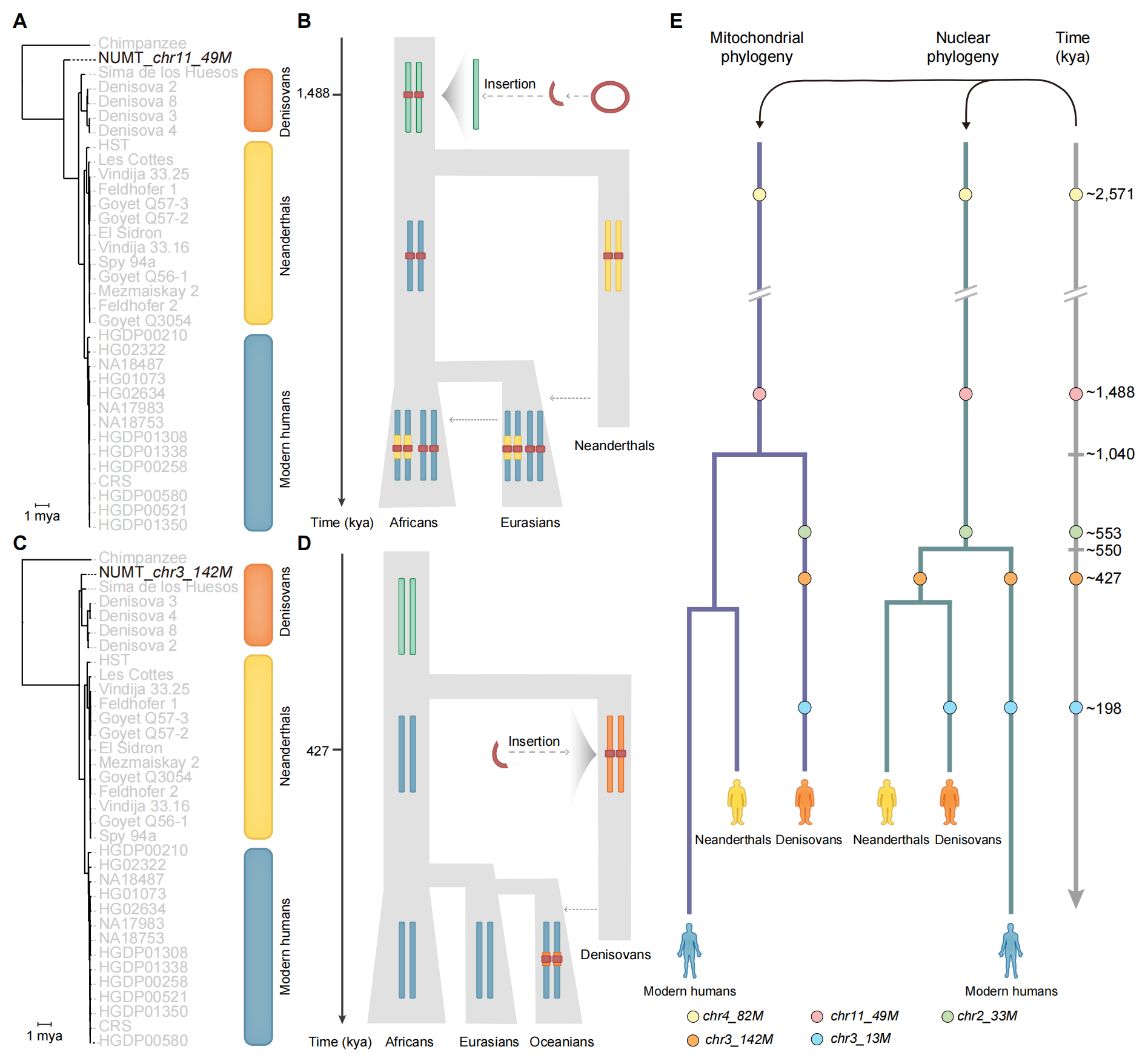
进一步,我们在219个个体中共观察到22个NUMT与渗入片段发生重叠,并且显著高于随机预期,提示这种共定位并非偶然事件,支持存在渗入NUMT的可能性(图2)。因此,为了鉴定源自远古人类的NUMTs,结合多条证据共同支持来源,包括与在多个独立方法鉴定的渗入片段中验证重叠、插入时间估计、系统发育树推断、序列一致性,以及单倍型共定位。基于这些证据,最终鉴定出5个高置信度的渗入NUMT:chr4_82M、chr11_49M、chr2_33M、chr3_142M与chr3_13M。其中,chr11_49M:来源于尼安德特人,在欧亚人群中频率高达66%,其插入时间可追溯至约148万年前;chr3_142M:源自丹尼索瓦人,特异性存在于大洋洲巴布亚人群中,与丹尼索瓦人线粒体分支聚类,且插入时间早于远古人类与现代人的混合时间,提供了明确的渗入证据(图3)。

图2. NUMTs显著富集于尼安德特人的基因渗入片段

图3. 渗入NUMTs的插入时间与进化轨迹
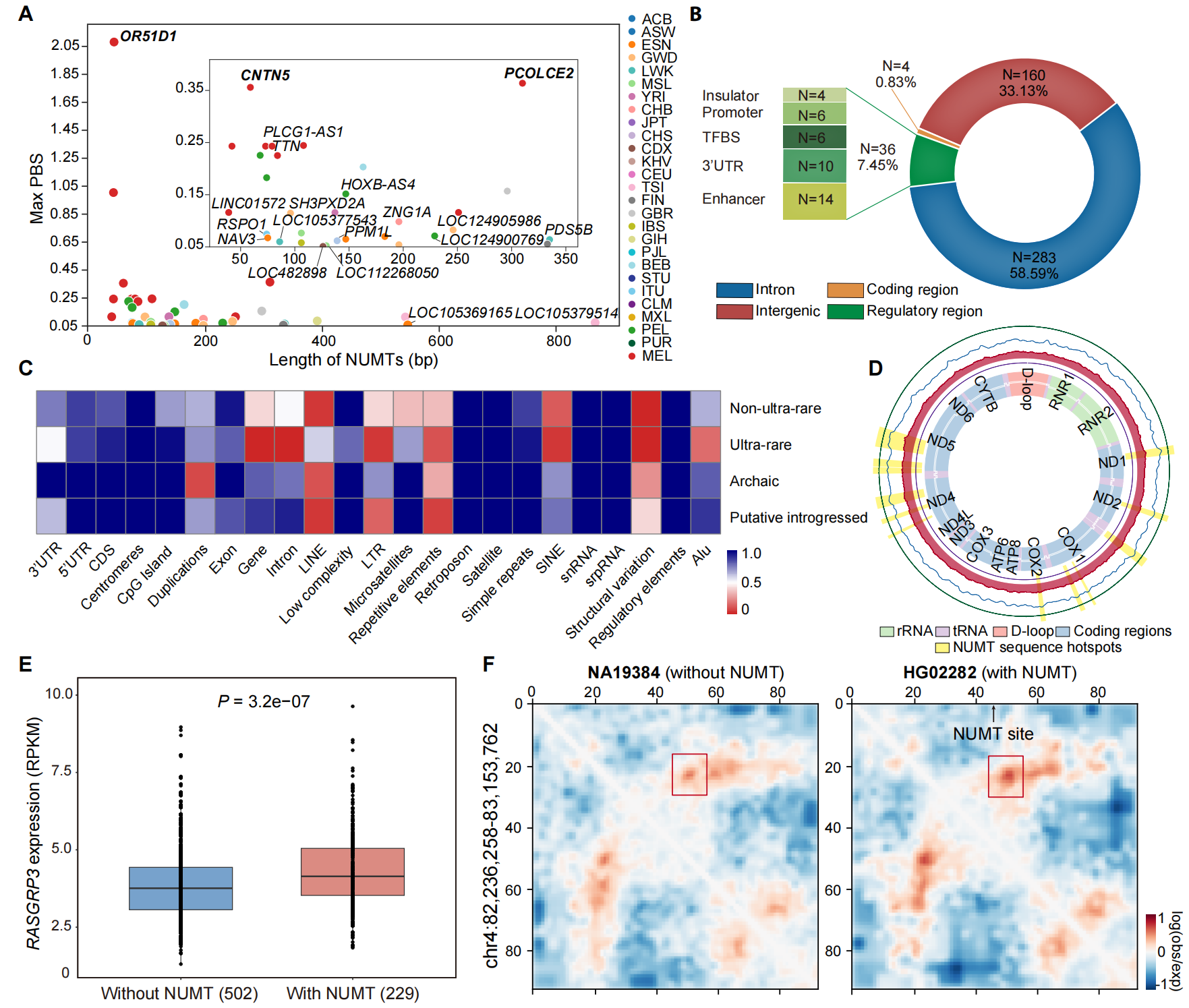
值得注意的是,研究人员发现某些渗入NUMTs显示潜在的正选择信号,暗示其存在功能影响。因此利用731名个体的淋巴母细胞系RNA-seq数据发现,渗入NUMT chr2_33M 插入与下游约100kb处的RASGRP3基因表达显著升高相关。等位基因特异性表达分析(ASE)进一步证实,携带该NUMT的单倍型表现出更高的转录水平。RASGRP3参与B细胞信号传导和免疫反应,提示该插入可能为现代人提供了免疫适应优势。研究还从三维基因组角度评估NUMT插入的潜在影响,通过结合深度学习模型(Akita)预测和Hi-C数据验证,研究人员发现渗入NUMT chr4_82M的插入显著改变了局部的染色质相互作用。Hi-C图谱显示,该NUMT携带者的染色质接触频率在插入位点上游发生改变,这可能影响了邻近基因SCD5(脂质代谢相关)和HNRNPD的调控(图4)。

图4. NUMTs的基因组分布及其功能影响
复旦大学生命科学学院博士生朱琼和张金柠为本文共同第一作者,复旦大学生命科学学院陈璐青年研究员和郑鸿翔副研究员为本文共同通讯作者。复旦大学生命科学学院梁申奥、李富远和帝国理工学院王圣淼、蔡心语亦参与了本项工作。密歇根大学周玮晨教授,复旦大学李晋研究员、冯会娟研究员、张锋教授、金力院士以及徐书华教授,浙江大学张国捷教授,中国科学院古脊椎动物与古人类研究所付巧妹研究员以及普林斯顿大学Joshua M. Akey教授对本项工作给予了大力支持。该研究得到了国家自然科学基金等项目的支持,计算分析工作得到了复旦大学CFFF智能计算平台支持。
全文链接:https://www.science.org/doi/full/10.1126/sciadv.aea0706
