近日,复旦大学生命科学学院任国栋研究员团队在国际植物学知名期刊 The Plant Cell 上发表了题为“Characterization of the miRNA turnover landscape and its regulation in Arabidopsis”的研究论文。该研究系统绘制了拟南芥全基因组范围的miRNA周转图谱,并首次揭示F-box型E3泛素连接酶HAWAIIAN SKIRT(HWS)是介导特定短寿命miRNA主动降解的关键因子,阐明了其在植物氧化胁迫应答和缺磷响应中的重要生理功能。

MicroRNA(miRNA)作为一类关键的转录后调控因子,在动植物生长发育、生殖及环境应答等多个生物学过程中发挥重要调控作用。miRNA的稳态水平受到转录、加工及降解等多个层次的精密调控。尽管当前对miRNA的生物生成机制已有较为系统的认识,但关于其在细胞内如何维持稳态以及降解调控的分子机制,仍存在诸多未解之谜。
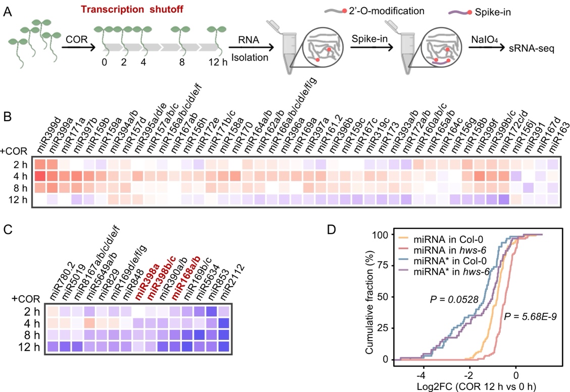
为系统解析miRNA的周转动态,研究人员采用了两种互补的技术手段对全基因组小RNA稳定性进行定量分析:(1)转录抑制结合OX-sRNA-seq:利用虫草素抑制转录起始,结合高碘酸钠氧化法特异性捕获带3’末端甲基化修饰的成熟小RNA;(2)非毒性代谢标记脉冲追踪(pulse-chase):采用5-乙炔基尿苷(5-EU)代谢标记策略,在无毒性干扰下对miRNA周转动力学进行验证。研究发现,拟南芥中大多数miRNA具有高度稳定性,约2/3的miRNA半衰期超过48小时;而包括miR168和miR398在内的一部分miRNA,以及绝大多数miRNA*链,则表现出快速周转特征,半衰期较短。进一步分析证实,效应蛋白AGO1和甲基转移酶HEN1在维持miRNA全局稳定性中发挥普遍性保护作用。
通过对RNA降解相关突变体的筛选,研究团队发现,他们此前报道的在模拟靶标介导的miRNA靶向降解途径的核心基因HWS(Mei et al., 2019),正是调控短半衰期miRNA快速降解的关键因子。研究人员进一步揭示了HWS介导miRNA降解的生理意义。在铜离子或甲基紫精诱导的氧化胁迫条件下,植物通过转录抑制与HWS介导的miR398清除双重机制,迅速解除其对靶基因CSD1和CSD2的抑制,从而增强抗氧化能力,减轻氧化损伤。此外,在磷饥饿条件下,HWS还介导了miR399的加速降解,参与维持植物磷稳态。

图1. HWS促进短半衰期miRNA降解
A. 转录抑制结合OX-sRNA-seq实验流程图。 COR:Cordycepin,虫草素。B&C. 热图展示部分 miRNA 在转录抑制不同时间后的丰度变化。D. 累积分布曲线展示转录抑制12小时后miRNA和miRNA*在野生型及hws-6中的丰度变化。
综上,该研究首次在基因组尺度上系统描绘了植物miRNA的动态周转图谱,确立了HWS作为选择性清除特定短寿命miRNA的关键调控因子。结合课题组前期研究,推测HWS可能通过识别“AGO1-miRNA-模拟靶标”三元复合物,触发靶向降解途径。相关发现不仅深化了我们对植物miRNA稳态维持机制的认识,也为未来探索miRNA动态调控网络及其在环境应答中的功能提供了重要理论基础。
复旦大学生命科学学院博士毕业生方宜潇、博士后樊友宏及枣庄学院讲师李宁(原复旦大学博士后)为该论文的共同第一作者;复旦大学任国栋研究员与浙江理工大学生命科学与医药学院梅俊副教授担任共同通讯作者。郑丙莲教授为本项研究提供了重要支撑。该工作得到了上海市基础研究特区计划和国家自然科学基金项目的资助。
论文链接:https://doi.org/10.1093/plcell/koag052
